フランス語 あいうえお表

ポルトガル語講座 Ver 1 10

ひらがな書きにハマってます あいうえお表 書き順 あいうえお

フランス語 発音 母音 あいうえお順 簡単にほんご比較 Aycique Ichic Japon
2

韓国語講座1 摩耶の手仕事 ほんの健忘録
Nara Edu Repo Nii Ac Jp Action Repository Action Common Download Item Id 135 Item No 1 Attribute Id 17 File No 1
日本語の 母音の数は あ い う え お の5つですが 欧米の言語には ずいぶんたくさんあるようです。他の国々の言葉では 母音の数は どれくらいあるものでしょうか。また 外国語で 日本の50音表のような 形に表現されてい.

フランス語 あいうえお表. ② Arrêtez aux panneaux d’arrêt. - このピンは、sycilさんが見つけました。あなたも Pinterest で自分だけのピンを見つけて保存しましょう!. ⑤ Ne roulez pas côte à côte avec.
スペイン語の「あいうえお」 その6 (ら行) 1-9. あいうえお(五十音)ー韓国語(ハングル)《すぐわかる対応表》 18年10月17日 年9月5日 日本語の 五十音 ( あいうえお )と 韓国語 ( ハングル )の対応表になります。. NPO 法人にほんご豊岡あいうえお(フランス語) Respectons ces nouveaux règlements pour les cyclistes!! ① Les cyclistes doivent respecter les feux de signalisation.
フランス語には独特の、 é という記号や ç などのアルファベットにちょっとした記号がついているものがあります。 このような特殊記号には e と é のように記号に違いがあるだけではなく、発音にも差. 発音ガイド: あいうえお表 の発音を日本語のネイティブ話者から学びましょう。 あいうえお表 の訳語と音声. 年度語学番組のご案内「世界を知る そのために NHKゴガク」 激動の年。世界の人が何を考え、どう思っているのか、それを知るために、NHK語学は豊富なラインナップで皆さんの語学学習を応援します。.
アリーとファジーのアニメを見て、あぅ ou の音が入った言葉(house mouse shoutなど)と、あぅ ow の音が入った言葉(cow now bowなど)をおぼえよう!『あいうえおフォニックス』は英語の母音に特化して発音とスペルをセットで学ぶ教材です。子供から大人まで英語の発音に自信が持てるようになり. アリーとファジーのアニメを見て、あぃ y の音が入った言葉(sky fly spyなど)をおぼえよう!『あいうえおフォニックス』は英語の母音に特化して発音とスペルをセットで学ぶ教材です。子供から大人まで英語の発音に自信が持てるようになります!今回のフォニックスのポイント:「あぃ y」。. 五十音順(ごじゅうおんじゅん)とは、日本語の仮名文字を順序決めする規則である。 あいうえお順とも言う。五十音の「あいうえお」に始まり、「わ(ゐ)(ゑ)を」に至る順序である。五十音に含まれない「ん」は通常「を」のあとに置かれる。 語句を並べる際には、おおよそ、本来の.
フランス語の「á」のようなチョンとした点付きの文字。 このオシャレな点ですが「アクサン」というらしいです。 「母音の長短・開閉を示し、また同綴りで意味の異なる語を区別するために母音の上に置く記号」だそうです。うん。よくわからん。 アクサン(アクサン)とは – コトバンク. まとめ 語学は毎日触れ合うことが大切です。 日本語にあいうえおという順番があるように、韓国語にも가나다라 カナダラ と. スペイン語の「あいうえお」 その6 (ら行) 1-9.
わをん 1 2 かたかな 50音 かたかな50音一覧表. - このピンは、Moeさんが見つけました。あなたも Pinterest で自分だけのピンを見つけて保存しましょう!. ③ Ne traversez pas les chemins de fer lorsque la barrière est descendue.
韓国語であいうえおが書けるハングル文字と五十音の対応一覧表です。 これがあればハングル文字であなたの名前や住所が書けて、 韓国旅行や自己紹介に役立ちます。 日本語は韓国から見れば外国語です。 日本語では外国語はカタカナで書きますが、. オランダ語アルファベット オランダ語アルファベットの概要 ナビゲーションに移動検索に移動目次1 文字と読み2 IJ3 ダイアクリティカルマーク3.1 トレマ文字と読み大文字小文字名称読みIPA備考aアーabeeベーbCcceeセーk,. ハイチ語, ハウサ語, ハンガリー語, バスク語, パンジャブ語, ヒンディー語, フィンランド語, フランス.
モンゴル語版 英語版 ひらがな 50音 ひらがな50音一覧表 ひらがな 単語練習. ④ Ne transportez pas de passager. かれらは ポルトガル語を 公用語に していましたから,日本語を ポルトガル語風に 書きました。ポルトガル語は ラテン文字で 書く 言語ですから,日本語を ラテン文字で 書いた ことに なります。これが ローマ字の はじまりで,ポルトガル式 ローマ字と.
It may be a little hint even if French people study Japanese.

決定版 フランス語の独学に役立つ参考書やツールを58も紹介 全レベル対応 フランス教育移住記

楔形文字解読講座 アッカド語 バビロニア語 を中心に 文系の雑学 豆知識

西洋料理単語帳 株 柴田書店 食の総合出版社
Http Www Isehara Ed Jp Sakuradai E Legacy 50th 08 02 04 06 H16 18 Pdf

フランス語のアルファべとは何か フランス人妻を持つ男が教える フランス語初心者講座ブログ

フランス料理 メニューノート 株 柴田書店 食の総合出版社

フランス語 発音 母音 あいうえお順 簡単にほんご比較 Aycique Ichic Japon
Http Www City Ichikawa Lg Jp Common Pdf
Http Www Rpkansai Com Bulletins Pdf 027 0 092 Kikuchi Pdf

ひらがな Instagram Posts Gramho Com

韓国語講座1 摩耶の手仕事 ほんの健忘録

楔形文字解読講座 アッカド語 バビロニア語 を中心に 文系の雑学 豆知識

日本語を理解する為に その14 日本の心 佐伯 楽天ブログ

Toulien トゥリアシリーズ ステンレス チタンタイプ 遺骨ペンダント 手元供養 メモリアルアートの大野屋
Q Tbn 3aand9gctbbtmzimyltmavbku60azotjmuyqv3xa3twgpahckgjvi 5 Oe Usqp Cau

国際音声記号 Ipa を覚えると 英語やフランス語 どんな言語の発音も簡単になる理由

Grammatology Hellog 英語史ブログ

最新 あいうえお 表 ベトナム語 デザイン文具
Q Tbn 3aand9gcrhbasenzjkif87fmokr2u3lqbjnv3mdbvnhlzimvysb0zkuza0 Usqp Cau

フランス料理 メニューノート 株 柴田書店 食の総合出版社

ベンガル文字 Wikipedia

あいうえお表 平仮名 ひらがな 片仮名 カタカナ Aiueo Chart Hiragana Katakana カタカナ表 平仮名 あいうえお表
遺骨ペンダント Soul Jewelry Toulien トゥリアシリーズ リベルタ チタンタイプ 刻印できる遺骨ペンダント アレルギーを起こしにくいチタン製 2805 09 51 0715 メモリアルアートの大野屋webshop 通販 Yahoo ショッピング

アルファベットの音のイメージ Abcdのアブクド読み 単語発音 Uncle Johnのpcの部屋

楔形文字解読講座 アッカド語 バビロニア語 を中心に 文系の雑学 豆知識

国際音声記号 Wikipedia

ハングル反切表 11個の二重母音 合成母音 韓国語の学習 韓国語 勉強 韓国語

いっそイラスト イタリア単語帳 酒井 うらら 本 通販 Amazon

山代温泉発祥 山代温泉 あいうえお五十音図

フランス語動詞活用表lite 今セール中のiphoneアプリだけ アプすけ

フランス料理 メニューノート 株 柴田書店 食の総合出版社

あいうえお をボポモフォで表すとどうなりますか また 日本の五十音をボポモフォで表した表などがあればくれませんか Hinative
Http Www City Ichikawa Lg Jp Common Pdf
%2C445%2C286%2C400%2C400%2Carial%2C12%2C4%2C0%2C0%2C5_SCLZZZZZZZ_.jpg)
いっそイラスト イタリア単語帳 酒井 うらら 本 通販 Amazon

フランス語のアルファべとは何か フランス人妻を持つ男が教える フランス語初心者講座ブログ

French Language Chart あいうえお表 フランス語 中文

忙しい外国人学習者に便利な平仮名練習帳で ん まで学習終了 イタリア写真草子 Fotoblog Da Perugia

Iphoneで韓国語の文字を入力する方法 ハングルノート

日本語教材いろいろ 1 ー 初級の教科書 ー Webjapanese 日本語教育
Q Tbn 3aand9gcrrng9rdad 3vav8bizb Aphbrxhwogyk5yljbp8wfkgkmgxwii Usqp Cau
Www Jtca Org Standardization Katakana Guide 3 Pdf

ラテン文字
Http Www Iess Niigata U Ac Jp Shoshu H Kotoba Pdf

White Clover ホワイトクローバー ブルーダイヤモンドレディースバングル サージカルステンレス 4sbg029go

あいうえお表 あいうえおひょう Aiueo Chart 平仮名表 ひらがなひょう Hiragana Chart 学習 絵カード あいうえお表

Iphoneで韓国語の文字を入力する方法 ハングルノート
Osaka Shoin Repo Nii Ac Jp Action Repository Action Common Download Item Id 3664 Item No 1 Attribute Id 18 File No 1

点字を読んでみよう 日本点字委員会 日点委

楽天市場 レアリゼ ノワール K18 Pg マリッジリング 指輪 ダイヤモンド 18金 18k マリッジ リング ピンクゴールド ペアリング ソムリエソムリエール 送料無料 ジュエリーフィガロ

群馬日仏協会お知らせ 16 11月

フランス語の単語一覧集 イメ ジにピッタリ合うかわいい言葉大特集 フランスの暮らしを楽しむプチ手帳
Http Ir Lib U Ryukyu Ac Jp Bitstream 500 100 7628 1 No10p147 Pdf

フランス語のあいうえお 発音 読み方

フランス語の筆記体 手書きアルファベの書き方

フォルマントを見てみる
アーウーの大平さんとフランス語の発音 18年6月28日7月8日 随筆 信州上田之住人 太田和親 今 31年ぶりに フランス語をもう一度習っている フランス語で難しいのは 発音と 動詞の活用だといわれている そこで 発音であるが 日本語には母音が
Http Lib Ouj Ac Jp Nenpou No24 004 Pdf
Www Hyogo Ip Or Jp Torikumi Tabunkakyose Realization Jidoshien Torikumijire Documents R0g B L 1 Pdf

フランス語の花と花言葉一覧 どこよりも探しやすい決定版を作ったよ フランスの暮らしを楽しむプチ手帳
Http Www Rpkansai Com Bulletins Pdf 027 0 092 Kikuchi Pdf

第12回 50音図をよく見ると 金谷武洋公式ブログ

Toulien トゥリアシリーズ グロリア チタンタイプ 刻印できる遺骨ペンダント アレルギーを起こしにくいチタン製 Soul Jewelry 遺骨ペンダント 手元供養 仏壇 仏具 位牌等 各種仏具の通販 メモリアルアートの大野屋webshop
Http Www Senshu U Ac Jp Off1009 Pdf Geppo00 Smr452 Pdf

長音符号つき文字
韓国語勉強し始めたばかりです この反切表 の意味がよく Yahoo 知恵袋

フランス語のあいうえお 発音 読み方

イベント 株式会社 ブックハウスカフェ

Iphoneで韓国語の文字を入力する方法 ハングルノート

フランス語の筆記体 手書きアルファベの書き方
アーウーの大平さんとフランス語の発音 18年6月28日7月8日 随筆 信州上田之住人 太田和親 今 31年ぶりに フランス語をもう一度習っている フランス語で難しいのは 発音と 動詞の活用だといわれている そこで 発音であるが 日本語には母音が
Http Www Escoffier Or Jp Contents 02active Pdf 07lusetmihon Pdf

メルカリ 家庭保育園 絵カード1500 英語 中国語 フランス語 韓国語 スペイン語 知育玩具 8 0 中古や未使用のフリマ
Q Tbn 3aand9gcshyqz2zukkgignit Egc6vy0yfeog Kfesfvwobnxvphkcbka5 Usqp Cau

数字での五十音のあらわし方 数字での五十音のあらわし方昔ポケベルな 日本語 教えて Goo

フランス語のlaの意味や読み方を紹介 Le Lesとの違いも解説

計測 更にお得なpaypay残高も 工具 機械工具のラプラスの高精度電子比重計 工具 ランキングや口コミも豊富なネット通販 検査高精度電子比重計 1 8709 03 機械工具のラプラス正規激安 在庫有

忙しい外国人学習者に便利な平仮名練習帳で ん まで学習終了 イタリア写真草子 Fotoblog Da Perugia

19年最新 ポケモンgo ポケモン名一覧表 英語 ドイツ語 フランス語 イタリア語 スペイン

フランス語の読み方 母音字 子音字の発音のコツを学習 フランス語 All About

フランス語のアルファベット なんちゃってフランス語レッスン

中ジャンル 辞典 韓国語 朝鮮語辞典で検索した結果 三修社

アンシャンテ 学習ポスターシリーズ
Http Frenchpodcast Cocolog Nifty Com Blog Files Petit Native Prononciation Pdf

フランス語 発音 母音 あいうえお順 簡単にほんご比較 Aycique Ichic Japon

ローマ字運動

ローマ字運動

あいうえお表 あいうえおひょう Aiueo Chart 平仮名表 ひらがなひょう Hiragana Chart カタカナ表 あいうえお表 学習

Family Tree Hellog 英語史ブログ

イタリア語の読み方 発音

Iphoneで韓国語の文字を入力する方法 ハングルノート

Iphoneで韓国語の文字を入力する方法 ハングルノート
Http 153 127 244 43 Pdf 13 01 09 Pdf

Tour Talk French Phrase Book ツアートーク 福島 敏太郎 由梨 酒見 本 通販 Amazon

国際音声記号 Ipa を覚えると 英語やフランス語 どんな言語の発音も簡単になる理由

カタカナ表 無料ダウンロード 印刷 幼児の学習素材館 カタカナ表 表書き あいうえお表

あいうえお表 アカオニ デザイン 写真 Web 山形 あいうえお表 デザイン あいうえお

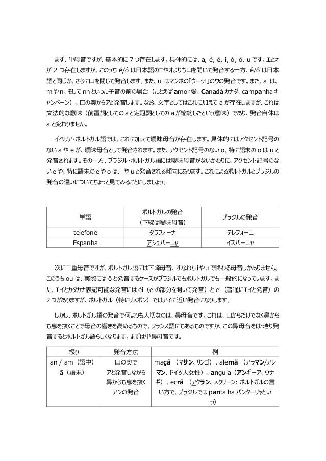
ポルトガル語講座 Ver 1 10

世界の点字